首页
关于转新
转新的故事
公司简介
企业文化
资质文件
公司优势
公开栏
服务项目
处置终端
成功案例
新闻资讯
联系我们
020-84928303
首页
关于转新
公开栏
公司简介
企业文化
资质文件
公司优势
公开栏
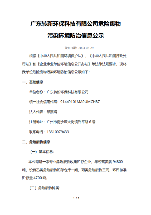
广东转新环保科技有限公司2024年危险废物 污染环境防治信息公示
来源:转新环保
发布:2024-03-13
阅读:1800
更多公开信息
广东转新环保科技有限公司2024年危险废物污染环境防治信息公示
2025.03.04
转新环保突发环保事件应急演练情况公开
2024.07.09
广东转新环保科技有限公司2024年危险废物 污染环境防治信息公示
2024.03.13
危险废物污染环境防治信息公示
2023.02.21
危险废物信息20221013
2022.10.13
020-84928303